logo

Normalfördelning i R

Normal distribution är en sannolikhetsfunktion som används i statistik som berättar om hur datavärdena är fördelade. Det är den viktigaste sannolikhetsfördelningsfunktionen som används i statistik på grund av dess fördelar i verkliga scenarier. Till exempel befolkningens höjd, skostorlek, IQ-nivå, tärningskastning och många fler. Det observeras generellt att datafördelningen är normal när det finns en slumpmässig insamling av data från oberoende källor. Grafen som skapas efter att ha plottat värdet av variabeln på x-axeln och räkningen av värdet på y-axeln är en klockformad kurva. Grafen anger att topppunkten är medelvärdet av datamängden och hälften av värdena för datamängden ligger på vänster sida av medelvärdet och andra hälften ligger på den högra delen av medelvärdet och berättar om fördelningen av värdena. Grafen är symmetrisk fördelning. I R finns det 4 inbyggda funktioner för att generera normalfördelning:
    dnorm()
    dnorm(x, mean, sd)>
    pnorm()
    pnorm(x, mean, sd)>
    qnorm()
    qnorm(p, mean, sd)>
    rnorm()
    rnorm(n, mean, sd)>
var,
x representerar datamängden med värden – medelvärde(x) representerar medelvärdet av datamängden x . Dess standardvärde är 0.
>
sd(x) representerar standardavvikelsen för datamängden x . Dess standardvärde är 1.
>
n är antalet observationer. – sid är en vektor för sannolikheter

Funktioner för att generera normalfördelning i R

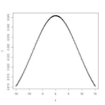
dnorm()

dnorm()> funktion i R programmering mäter densitet funktion av distribution. I statistiken mäts det med nedanstående formel-
>
var, är elak och är standardavvikelse. Syntax :
dnorm(x, mean, sd)>
Exempel:
# creating a sequence of values> # between -15 to 15 with a difference of 0.1> x>=> seq(>->15>,>15>, by>=>0.1>)> > y>=> dnorm(x, mean(x), sd(x))> > # output to be present as PNG file> png(>file>=>'dnormExample.webp'>)> > # Plot the graph.> plot(x, y)> > # saving the file> dev.off()>
>
>
Produktion:

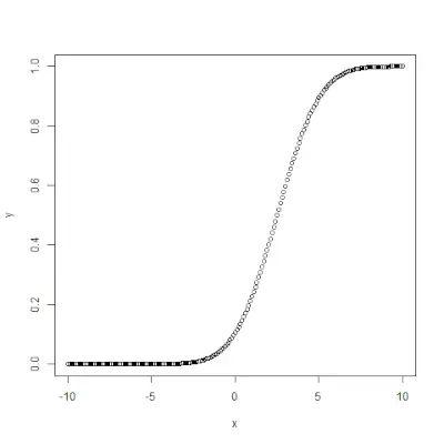
pnorm()

pnorm()> funktion är den kumulativa fördelningsfunktionen som mäter sannolikheten att ett slumptal X tar ett värde mindre än eller lika med x, dvs. i statistik ges det av-
>
Syntax:
pnorm(x, mean, sd)>
Exempel:
# creating a sequence of values> # between -10 to 10 with a difference of 0.1> x <>-> seq(>->10>,>10>, by>=>0.1>)> > y <>-> pnorm(x, mean>=> 2.5>, sd>=> 2>)> > # output to be present as PNG file> png(>file>=>'pnormExample.webp'>)> > # Plot the graph.> plot(x, y)> > # saving the file> dev.off()>
>
>
Utgång:

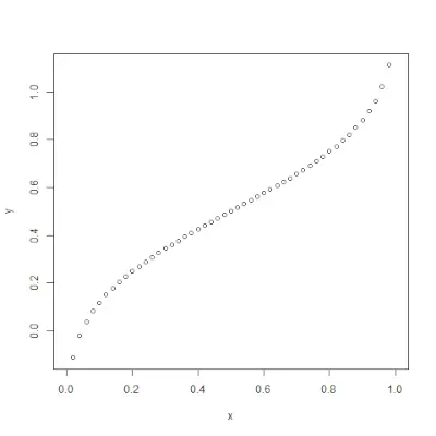
qnorm()

qnorm()> funktion är motsatsen till pnorm()>fungera. Den tar sannolikhetsvärdet och ger utdata som motsvarar sannolikhetsvärdet. Det är användbart för att hitta percentilerna för en normalfördelning. Syntax:
qnorm(p, mean, sd)>
Exempel:
# Create a sequence of probability values> # incrementing by 0.02.> x <>-> seq(>0>,>1>, by>=> 0.02>)> > y <>-> qnorm(x, mean(x), sd(x))> > # output to be present as PNG file> png(>file> => 'qnormExample.webp'>)> > # Plot the graph.> plot(x, y)> > # Save the file.> dev.off()>
>
>
Produktion:

rnorm()

rnorm()> funktion i R-programmering används för att generera en vektor av slumptal som är normalfördelade. Syntax:
rnorm(x, mean, sd)>
Exempel:
# Create a vector of 1000 random numbers> # with mean=90 and sd=5> x <>-> rnorm(>10000>, mean>=>90>, sd>=>5>)> > # output to be present as PNG file> png(>file> => 'rnormExample.webp'>)> > # Create the histogram with 50 bars> hist(x, breaks>=>50>)> > # Save the file.> dev.off()>
>
>
Utgång: