Latch är en digital krets som omedelbart omvandlar sin utgång till dess ingångar. För att implementera lås använder vi olika logiska grindar. I den här artikeln kommer vi att se definitionen av lås, låstyper som SR, gated SR, D, gated D, JK och T med dess sanningstabell och diagram och fördelar och nackdelar med lås.
Innehållsförteckning
- Vad är spärrar?
- Typer av spärrar
- SR spärr
- Gated SR-spärr
- D Spärr
- Gated D-spärr
- JK Spärr
- T Lås
- Fördelar med spärrar
- Nackdelar med spärrar
Vad är spärrar?
Lås är digitala kretsar som lagrar en enda bit information och håller dess värde tills den uppdateras av nya insignaler. De används i digitala system som tillfälliga lagringselement för att lagra binär information. Spärrar kan implementeras med hjälp av olika digitala logiska grindar, som t.ex OCH , ELLER , NOT, NAND och NOR-grindar.
Spärrar används ofta i digitala system för olika applikationer, inklusive datalagring, styrkretsar och vippkretsar. De används ofta i kombination med andra digitala kretsar för att implementera sekventiella kretsar , såsom tillståndsmaskiner och minneselement.
Definition av spärrar
Spärrar är grundläggande lagringselement som arbetar med signalnivåer (snarare än signalövergångar). Spärrar som styrs av en klockövergång är Flip flops . Spärrar är nivåkänsliga enheter. Spärrar är användbara för utformningen av asynkron sekventiell krets . Spärrarna är sekventiella kretsar med två stabila tillstånd. Dessa är känsliga för input Spänning tillämpas och är inte beroende av klockpulsen. Flip flops som inte använder klockpuls kallas latch.
Typer av spärrar i digital elektronik
Inom digital elektronik är olika typer av spärrar:
- SR spärrar
- Gated SR-spärrar
- D Spärrar
- Gated D-spärrar
- JK Spärrar
- T Laches
SR spärr
S-R-spärrar, dvs. Set-Reset-spärrar är den enklaste formen av spärrar och implementeras med två ingångar: S (Set) och R (Reset). S-ingången sätter utgången till 1, medan R-ingången återställer utgången till 0. När både S- och R-ingångarna är på 1, sägs spärren vara i ett odefinierat tillstånd. De är också kända som förinställda och klara tillstånd. SR-spärren utgör de grundläggande byggstenarna för alla andra typer av flip-flops.
Sanningstabell för SR Latch
Tabellen nedan representerar sanningstabell av SR-spärr.
| S | R | Q | Q' |
|---|---|---|---|
| 0 | 0 | Spärr | Spärr |
| 0 | 1 | 0 | 1 |
| 1 | 0 | 1 | 0 |
| 1 | 1 | 0 | 0 |
Logisk diagram för SR-lås
SR Latch är en logisk krets med:
- 2 korskopplade NOR-grindar eller 2 korskopplade NAND-grindar.
- 2 ingångar S för SET och R för RESET
- 2 utgång Q, Q’.
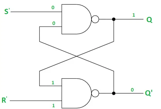
Det logiska diagrammet nedan representerar SR-låset som använder NAND-grind .

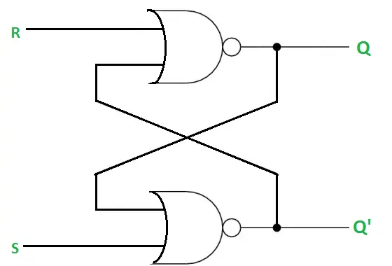
Det logiska diagrammet nedan representerar SR-låsanvändning NOR Gate .

Olika fall av SR-spärr
De olika fallen av SR spärren diskuteras nedan.
Fall 1: S' = R' = 1 (S = R = 0)
Om Q = 1, är Q- och R’-ingångarna för den andra NAND-grinden båda 1.
Om Q = 0 är Q- och R'-ingångarna för den andra NAND-grinden 0 respektive 1.
Fall 2: S' = 0, R' = 1 (S = 1, R = 0)
- Eftersom S' = 0, utsignalen från den första NAND-grinden, Q = 1 ( SET läge ).
- I den andra NAND-grinden, eftersom Q- och R'-ingångarna är 1, är Q'=0.

Fall 3: S' = 1, R' = 0 (S = 0, R = 1)
- Eftersom R'=0, utsignalen från den andra NAND-grinden, Q' = 1.
- I den första NAND-grinden, eftersom Q och S' ingångar är 1, är Q = 0 ( ÅTERSTÄLL tillstånd ).
Fall 4: S' = R' = 0 (S = R = 1)
När S = R = 1 blir både Q och Q’ 1 vilket inte är tillåtet. Så ingångsvillkoret är förbjudet.
Gated SR-spärr
En Gated SR-spärr är en SR-spärr med aktiveringsingång som fungerar när aktivering är 1 och behåller det tidigare tillståndet när aktivering är 0.
Truth Table of Gated SR Latch
Tabellen nedan representerar sanningstabellen för Gated SR-spärren.
| Gör det möjligt | S | R vad är rom | Qn+1 |
|---|---|---|---|
| 0 | X | X | Qn |
| 1 | 0 | 0 | Qn |
| 1 | 0 | 1 | 0 |
| 1 | 1 | 0 | 1 |
| 1 | 1 | 1 | X |
Logisk diagram av Gated SR-lås
Det logiska diagrammet nedan representerar det grindade SR-låset.

Logisk diagram av Gated SR-lås
D Spärr
D-lås är också kända som transparenta lås och implementeras med två ingångar: D (Data) och en klocksignal. Utgången från spärren följer ingången vid D-terminalen så länge som klocksignalen är hög. När klocksignalen blir låg, lagras utsignalen från spärren och hålls kvar tills nästa stigande flank på klockan.
Sanningstabell för D-spärr
Tabellen nedan representerar sanningstabellen för D spärr.
| OCH | D | Q | Q' |
|---|---|---|---|
| 0 | 0 | Spärr | Spärr |
| 0 | 1 | Spärr | Spärr |
| 1 | 0 | 0 | 1 |
| 1 | 1 | 1 | 0 |
Logisk diagram för D-lås
Det logiska diagrammet nedan representerar D-låset.

Logisk diagram för D-lås
Gated D-spärr
D-spärren liknar SR-spärren med vissa modifieringar gjorda. Här är ingångarna komplement till varandra. D-låset står för datalås eftersom denna lås lagrar en bit tillfälligt.
Sanningstabell för Gated D-spärr
Tabellen nedan representerar sanningstabellen för Gated D-spärren.
| Gör det möjligt | D | Qn | Qn+1 | STAT |
|---|---|---|---|---|
| 1 | 0 | x | 0 | ÅTERSTÄLLA |
| 1 | 1 | x | 1 | UPPSÄTTNING |
| 0 | x | x | Q(n) | Ingen förändring |
| Egenskapsekvation: Q n+1 = EN.D + EN’.Q n |
Logisk diagram av Gated D-lås
Det logiska diagrammet nedan representerar det grindade D-låset.

JK Spärr
JK-spärren har två ingångar J och K. Utgången växlas när J- och K-ingångarna är höga. JK spärren är precis som SR-spärren, men den eliminerar det odefinierade tillståndet för SR-spärren.
Sanningstabell för JK Latch
Tabellen nedan representerar sanningstabellen för JK-spärren.
| J | K | Qn+1 | Kommentar |
|---|---|---|---|
| 0 | 0 | Q | Ingen förändring |
| 0 | 1 | 0 | Återställa |
| 1 | 0 | 1 | Uppsättning |
| 1 | 1 | Q' | Växla |
Logisk diagram för JK Latch
Det logiska diagrammet nedan representerar JK-låset.
Logisk diagram för JK Latch
T Lås
När JK-ingångarna på JK-låset är kortslutna får vi T spärr. I T-låset växlas utgångarna när ingångarna är höga.
Logisk diagram för T-lås
Det logiska diagrammet nedan representerar T-låset.
Logisk diagram för T-lås
Fördelar med spärrar
Några av fördelarna med spärrar listas nedan.
- Lätt att implementera: Spärrar är enkla digitala kretsar som enkelt kan implementeras med hjälp av basic digital logik portar.
- Låg energiförbrukning: Spärrar förbrukar mindre ström jämfört med andra sekventiella kretsar som flipflops.
- Hög hastighet: Spärrarna kan arbeta i höga hastigheter, vilket gör dem lämpliga för användning i höghastighets digitala system.
- Låg kostnad: Spärrar är billiga att tillverka och kan användas i billiga digitala system.
- Mångsidighet: Spärrar kan användas för olika applikationer, såsom datalagring, styrkretsar och flip-flop-kretsar.
Nackdelar med spärrar
Några av nackdelarna med spärrar listas nedan.
- Ingen klocka: Spärrarna har ingen klocksignal för att synkronisera deras operationer, vilket gör deras beteende oförutsägbart.
- Instabilt tillstånd: Spärrar kan ibland gå in i ett instabilt tillstånd när båda ingångarna är på 1. Detta kan resultera i oväntat beteende i det digitala systemet.
- Komplex timing: Tidpunkten för spärrarna kan vara komplex och svår att specificera, vilket gör dem mindre lämpliga för realtidskontrollapplikationer.
Slutsats
Vi kan dra slutsatsen att spärrar är de mest använda i digitala kretsar för olika ändamål. Latches ändrar sin utgång snabbt med avseende på ny ingång. Olika typer av spärrar inkluderar SR-spärr, gated spärr, D spärr, gated D spärr, JK spärr och T spärr.
Referens
Här är några böcker som du kan hänvisa till för ytterligare information om spärrar:
- Digital Design: Principles and Practices av John F. Wakerly
- Digital systemdesign med VHDL av Charles H. Roth och Lizy Kurian John
- Digital kretsanalys och design av Victor P. Nelson och H. Troy Nagle
- Digital design och datorarkitektur av David Harris och Sarah Harris
- Fundamentals of Digital Logic med Verilog Design av Stephen Brown och Zvonko Vranesic
Dessa böcker ger en omfattande översikt över digital logik, inklusive spärrar, och täcker olika ämnen, såsom design och implementering, simulering och verifiering av digitala kretsar.
DIGITAL ELEKTRONIK – Atul P. Godse, Mrs. Deepali A. Godse
Spärrar – Vanliga frågor
Vilka typer av spärrar finns det?
Typerna av spärrar inkluderar SR, gated SR, D, gated D, JK och T.
Var används spärrar?
Spärrar används i klockor som lagringsenheter.
10 av 1 miljon
Hur många bitar kan en spärr lagra?
En spärr kan lagra enbitsdata.
Har spärren minne?
Ja, latch är ett minneselement med 1-bitars lagring.